
来源:资本记事
美国总统川普30日提名美联储前理事凯文·沃什为下任美联储主席,这一提名还需获得参议院批准。
沃什长期以偏鹰派立场著称。目前无公开资料显示凯文·沃什对“海湖庄园协议”有明确支持或反对表态。
川普在首个总统任期内提名鲍威尔为美联储主席,但后者因坚持独立性而致二人目前势同水火。沃什既坚持独立性,又支持川普降息。市场对未来一年降息幅度的预期大致集中在50个基点至100个基点之间。
美联储是央行中的央行。川普一共考虑过4人,分别是白宫国家经济委员会主任凯文·哈塞特、前美联储理事凯文·沃什、现任美联储理事克里斯托弗·沃勒、贝莱德集团高管里克·里德。


沃什是律师出身,曾在2006年至2011年担任美联储理事,在2008年金融危机期间,他是时任美联储主席本·伯南克与华尔街的主要联络人,也是收紧货币政策的主要倡导者。
近几个月来,沃什表示,他认为川普向美国央行施压,要求大幅降息是正确的。沃什还批评美联储低估了人工智能推动的生产率增长所带来的抑制通胀的潜力。
东吴证券首席经济学家芦哲表示,与其他主席候选人不同的是,相较于降息,沃什主张美联储应主动缩减资产负债表,并公布削减目标以供市场参考。
据悉,鲍威尔的美联储主席任期将于5月结束,他的理事会成员任期将于2028年到期。鲍威尔拒绝透露是否会继续担任美联储理事。如果他这样做,将使特朗普失去另一个美联储理事空缺席位,并使美联储在新主席领导下的运作更加复杂。
德银此前分析,沃什若当选美联储主席,其政策主张可能呈现“降息与缩表并行”的独特组合。
沃什若最终担任美联储主席,其仍将采取鸽派降息措施以迎合川普的政治诉求,但同时可能推动美联储资产负债表的缩减,从而削弱降息带来的金融宽松条件效果,最终形成“降息+缩表”的政策组合。
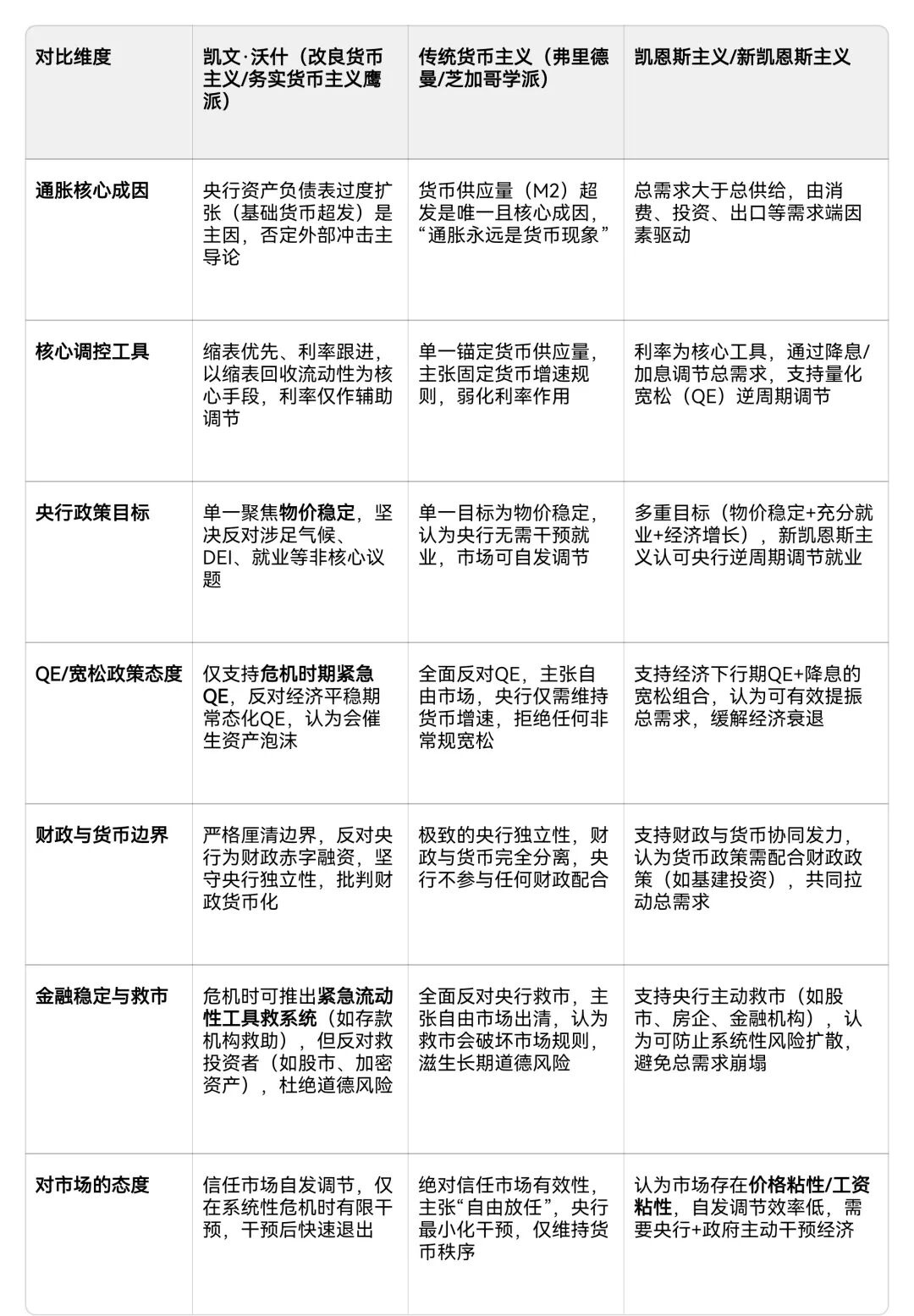
凯文·沃什的货币政策主张核心归属于货币主义学派(芝加哥学派),同时融合了新古典宏观经济学的理性预期、央行独立性等核心观点,并非纯弗里德曼式货币主义,而是适配当代央行操作的新货币主义,也被市场归为美联储内部的“务实货币主义鹰派”。

其与货币主义核心契合的关键锚点:
1. 核心认同货币供应量(而非利率)是通胀的核心决定因素,批判美联储后危机时代过度扩表(基础货币超发)是通胀根源,这是货币主义的核心内核;
2. 主张央行回归单一目标(物价稳定),反对多重目标扩张,契合货币主义对央行“规则化操作、摒弃相机抉择”的要求;
3. 强调央行独立性,反对财政货币化,拒绝为政府赤字融资,与货币主义“央行与财政部严格划界”的主张一致。
同时他的观点也有适配性修正,区别于传统货币主义。
简单来说,他是以货币主义为底层逻辑,结合当代央行实践的改良型货币主义者,区别于凯恩斯主义(强调总需求、利率调控)、新凯恩斯主义(认可央行逆周期调节)。批判政策越界:反对美联储涉足气候、DEI等非核心议题,主张回归物价稳定核心使命,厘清与财政部边界,反对为财政赤字融资,推动“复兴式改革”。
延伸阅读:鲍威尔遭刑事调查,会不会助产美联储太上皇?
时钟已进入弱美元周期
传说中的海湖庄园协议:川普的1985广场协议
]article_adlist-->特别声明:以上内容仅代表作者本人的观点或立场,不代表新浪财经头条的观点或立场。如因作品内容、版权或其他问题需要与新浪财经头条联系的,请于上述内容发布后的30天内进行。
海量资讯、精准解读,尽在新浪财经APP
常胜策略提示:文章来自网络,不代表本站观点。